您现在的位置是:首页 > 榴榴无忌

中国IDC运营商面临在四月全面清理“翻墙”业务的重压

| 人围观 |

鏡花水月2026-04-12 17:37:11

中国IDC运营商面临在四月全面清理“翻墙”业务的重压

据知情人士提供的信息,中国大陆部分机房已收到指令严格清查“违规跨境访问”业务。4月1日开始的专项整治行动明确指出需整改的违规行为就是“翻墙”。不同于此前通知中使用的“流量转发”、“对等流量”、“网络安全隐患"等较为含糊的措辞。

最新的指令要求“坚决杜绝违规翻墙访问行为继续发生”。未能整改到位的机房将面临“永久关停”和“追偿”。这是今年以来对中国通信服务供应商不断升级的一项重大行动的最新举境内机房中转是许多追求稳定性的“机场”所常用的方式,借助机房的优化线路IP连接国际网络,能够降低延迟减少IP被阻断的概率。受政策影响,许多“机场”已上调费用、关闭注册、开启直连。管控比以往任何时候都要严格,从业人士只得寄希望于政策在以后某个时刻回归宽松。


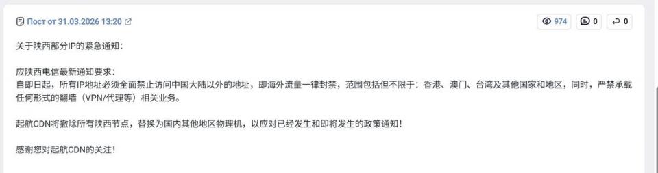
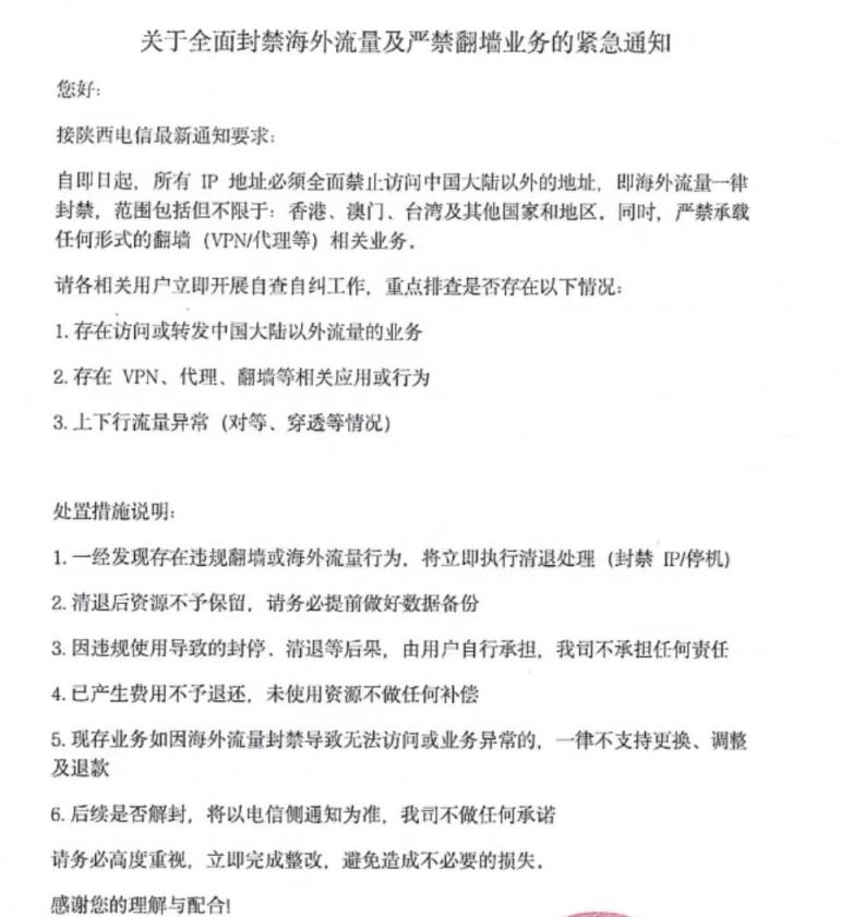
4月8日,网传一份陕西电信《关于全面封禁海外流量及严禁翻墙业务的紧急通知》,一律封禁海外出站流量,仅允许访问国内。

《通知》称:自即日起,所有IP地址必须全面禁止访问中国大陆以外的地址,即海外流量一律封禁,范围包括但不限于:香港、澳门、台湾及其他国家和地区,同时,严禁承载任何形式的翻墙(VPN/代理等)相关业务。



4月6日,一名博主称:美国人非但不救飞行员还想炸死他灭口的那个假新闻吧。

就让我想起两件事:

当年温州事故,急着砸碎动车头填埋,结果发现里面还有个婴儿。

煤矿事故,挖了两天说那俩工人没救了,停止救援了。
那工人是兄弟俩,自己硬生生从地下挖了一条路逃出来了。

目前这篇微博已被删除。




随便看看